Project Context
This project is part of Domino work streams, where I joined as a freelance designer in Traveloka's B2B Accommodation division. Our team was consisted of two product managers, a design lead, one UX strategist and one visual designer.
I served mainly as the UX strategist, whose task was designing the side task and scoring system.
• Role: Design / UX Strategist
• Role: Design / UX Strategist
• Scope: Product concept, UX strategy, user flow
• Timeline: 1 month
Background Context
In Traveloka’s accommodation ecosystem, supply quality and competitiveness can influence customer conversion. To maintain their competitiveness, Traveloka’s Accommodation Team launched an initiative called Domino.
Project Domino is a strategic Supply Quality scheme built around gamification principles. Its goal is to:
• Create sustainable incentives for hotel partners to maintain high-quality inventory and pricing integrity.
• Introduce transparent scoring, helping partners identify specific areas for improvement.
• Build a self-reinforcing ecosystem where hotels continuously optimize their competitiveness through progress and rewards.
Domino’s scoring system aggregates multiple performance dimensions: Price Competitiveness, Inventory Completeness, Content Quality, Customer Review Score, and CIP (Check-in Problems).
Problems
While TERA (Traveloka’s partner management platform) already provides tools for hotel partners to manage rates, content, and availability, it lacked a unified system to drive long-term improvement and engagement.
Goals
The goal of this project is to complete the missing part of Domino ecosystem:
• build an engagement framework: introduce side tasks that encourage partners to take actionable steps (e.g., update content, adjust pricing, optimize inventory)
• streamline scoring and incentivization: finalize the scoring logic that consolidates multi-source data into a single score and aligns with Traveloka’s business priorities (competitiveness, completeness, quality.
How might we design a side quest gamification system that empowers hotel partners to monitor and improve their performance, while maintaining long-term supply quality and competitiveness?
Approach
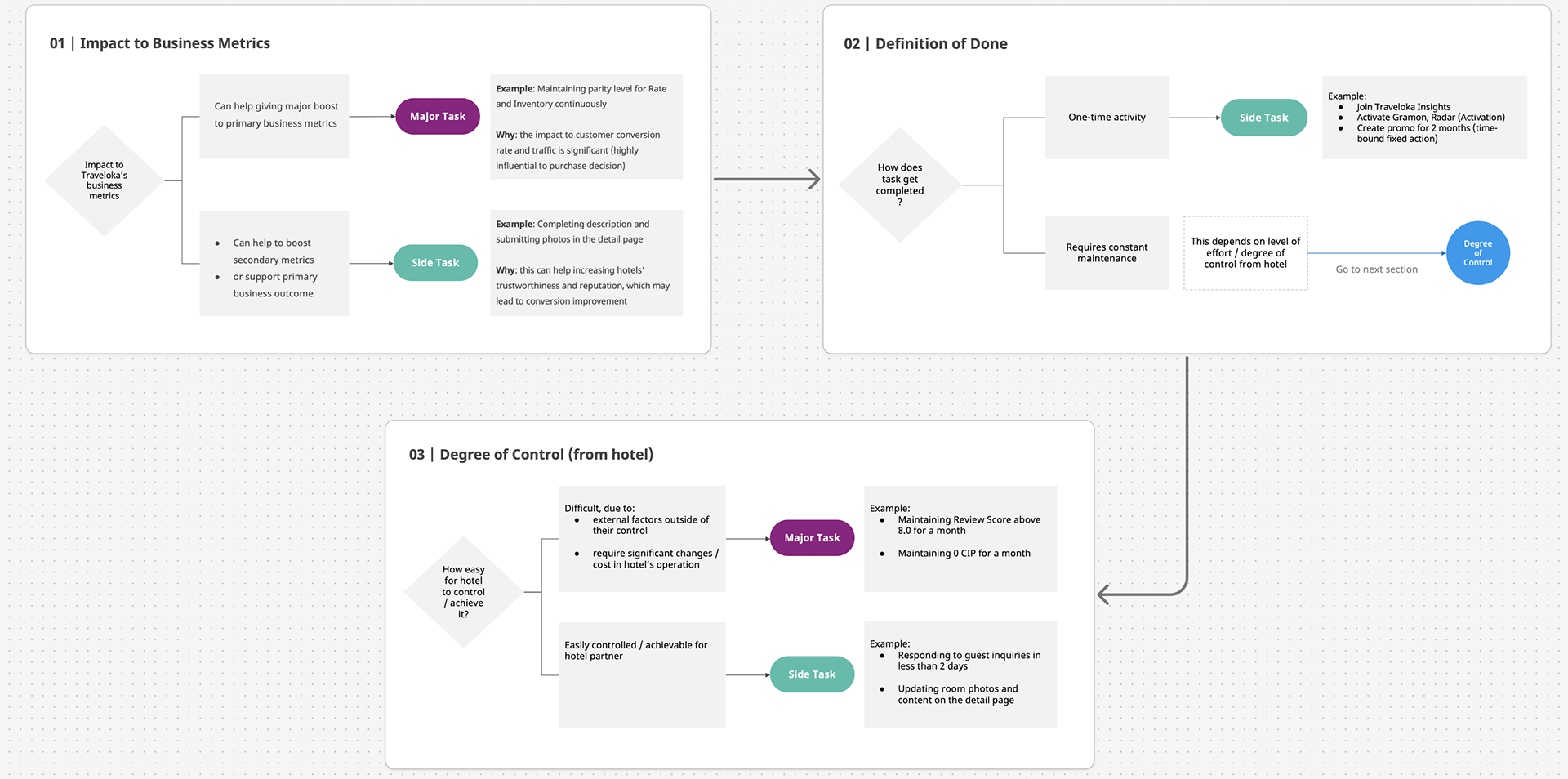
To design the side tasks, the first step was listing the supply quality attributes (Price, Inventory, Content, Review, Check-in Problem) and its qualifiers to define the expected behavior from hotel partners.
This will be the basis of side activities and its definition of done.
Sense-making
I also assessed the expected behavior from each Supply Quality based on their feasibility (as tasks) and value (to Traveloka's business metrics). These variables are used to shape the framework of Side task and its scoring system:
I also assessed the expected behavior from each Supply Quality based on their feasibility (as tasks) and value (to Traveloka's business metrics). These variables are used to shape the framework of Side task and its scoring system:
• Impact to business metrics serves as key differentiator between Major and Side task,
• Level of effort serves as a variable to determine the score granted to each task,
• And degree of control serves as our guardrail (specifically in setting the tasks' timeframe and frequency) ensuring that side tasks remain achievable
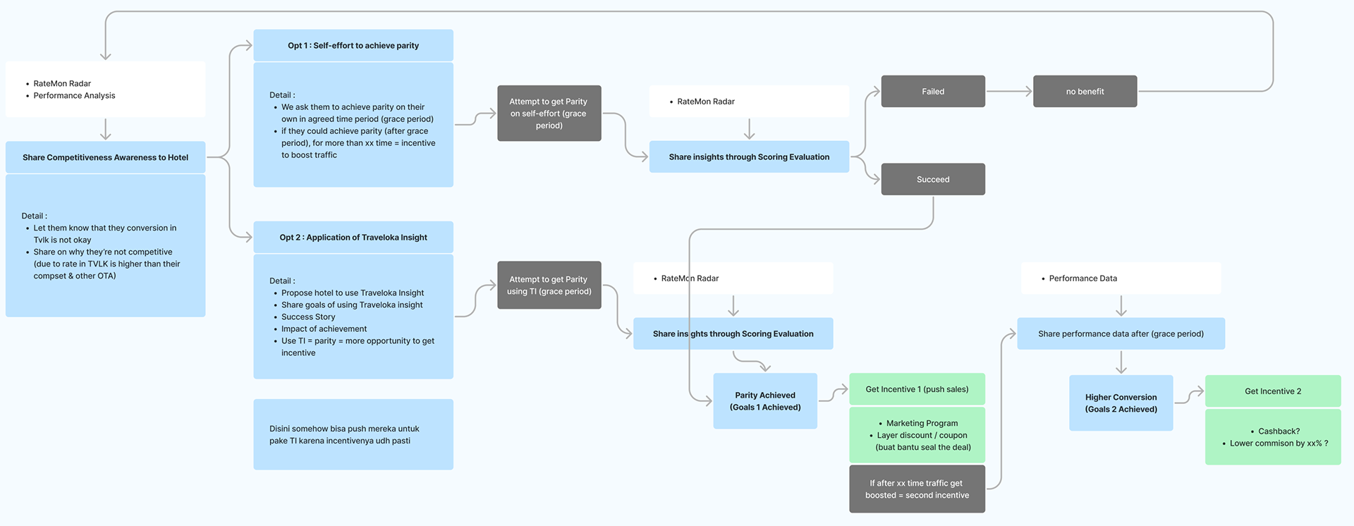
Competitor Research
As part of research process, I reverse engineered existing incentive programs (on Traveloka and other competitors).
As part of research process, I reverse engineered existing incentive programs (on Traveloka and other competitors).
This process helped me in generating ideas on the leveling system and mapping out the potential incentives and disincentives (to reward and punish hotel partner's behavior).
To shape the framework, I explored a variety of game mechanics, leveling and scoring system, while also simulating its integration with the major task and scoring.
See the explorations below
Principles
Based on the explorations, our team concluded that:
• Side tasks and its scoring should be separated from the Major task and scoring,
• but both scoring (Side and Major) ultimately contribute to the overall Domino score.
Logic
I designed a sequence of principles to define task and key differentiator between Major vs Side tasks.
This serves as a guideline to help each Accommodation PMs (who manage each supply criteria – i.e. Inventory, Price, Content, etc) to create their own task and add it to the Domino game ecosystem.
Task Completion Framework
I also created a framework to define task completion for each Supply Quality attributes, where the qualifiers are tailored to the nature of the activity.
For example:
• Content review is assessed based on the quality and completeness of the photos and description submitted;
• Content review is assessed based on the quality and completeness of the photos and description submitted;
• and for promo offering – its completion is measured by the completion of the promo launch, the quantity of customers receiving it, and the duration of the promo program (multiple parameters).
Governance
As part of the guideline, I've included a set of rules and policies to:
• maintain the balance between major and side task allocation
• preventive measures against fraud and reduce drop off
Scoring
Side Task Category
Implementation
Side task will be shown on multiple touch points, where hotel partner can access:
• the breakdown of the score
• the entry point to Side Task list (to initiate the side task)
Task completion and its scores will be reflected on both the dashboard and weekly evaluation report as well.
Outcome
My contract ended right after the brief handover to the visual designer, hence there wasn't any opportunity to measure the business impact.
However, this design encouraged continuous engagement and higher quality of supply and customer service from hotel partners, which ultimately can drive business impacts such as:
• Improve rate parity and competitiveness across markets
• Increase inventory completeness (rate plans, refundable options, etc)
• Strengthen Traveloka’s brand as the most reliable and partner-friendly OTA
• Reduce reliance on Account Managers → Lower operational costs
• Improved collaboration and alignment between hotel partners and Traveloka
Key Learnings
Given the nature of the project, a deep knowledge of hospitality industry, Traveloka's business metrics and incentives programs are needed. I experienced a few misalignments due to my knowledge gaps, however we managed to resolve it by increasing the cadence of iterations and discussion.
If I could get the opportunity to restart this project, I would validate my concepts more quickly by consulting with domain experts to enable faster and better design iteration.